MRPT
2.14.16
Get it
Download MRPT
Compiling
License
Change Log
Authors
Learn it
Tutorials
Applications
C++ examples
Python examples
Wrappers
Supported sensors
Unit testing in MRPT
Children projects
Advanced
MRPT modules
Contributing
C++ coding style for MRPT
MRPT git branches
MRPT codebase to comply with ClangFormat
ClangFormat - Developer Instructions
MRPT release check-list
Did you find a bug in MRPT?
Do you want to contribute new code to MRPT?
Bibliography
C++ API
Docs for other versions
MRPT
Contributing
MRPT git branches
Edit on GitHub
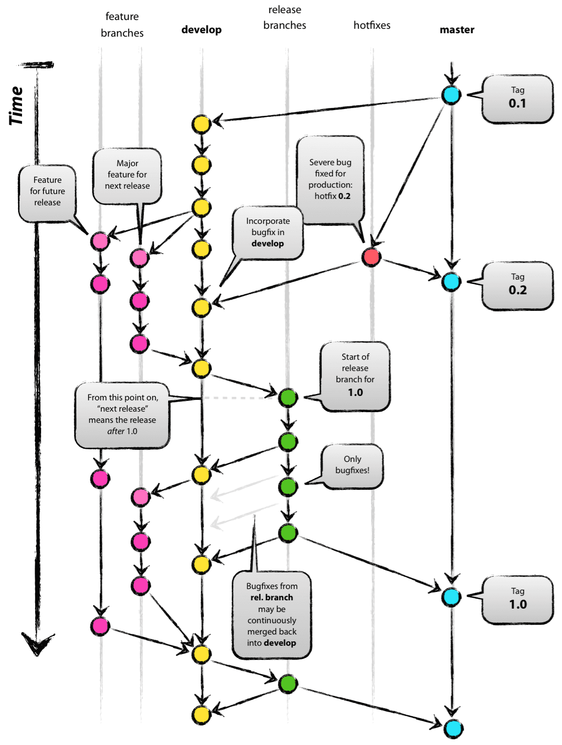
MRPT git branches
MRPT follows the
git-flow pattern
: