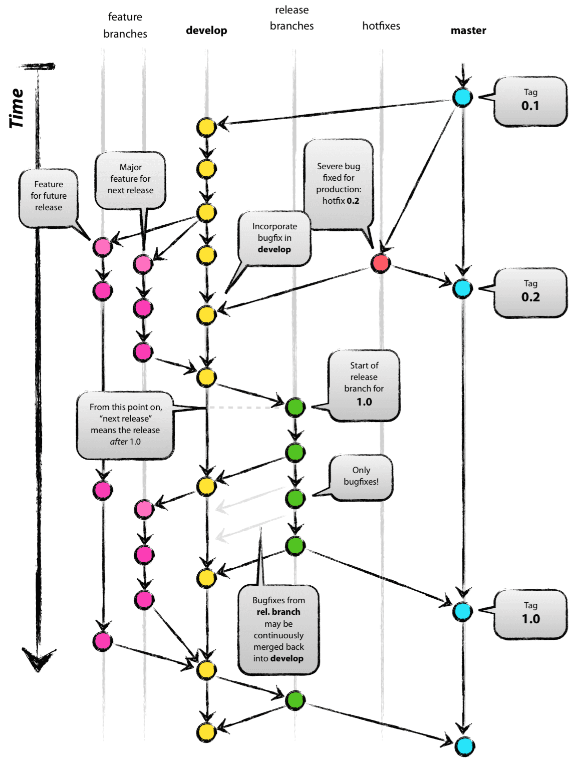
MRPT git branches

MRPT follows the git-flow pattern:

git-flow pattern